洞见 > 和6位商业人聊过后,我们发现运用GPT是件“难而正确”的事

和6位商业人聊过后,我们发现运用GPT是件“难而正确”的事

2023-11-21

从ChatGPT发布,到全球AI应用热潮,国内生成式AI产品大爆发,到ChatGPT用户增长和访问量受到瓶颈,再到首届OpenAI开发者大会发布GPT商店后GPTs呈现3分钟1个的大爆发……一年的时间里我们曾访谈了公司技术与行业专家,尝试探索AIGC能为商业地产做些什么,AIGC能否提升项目的策划、设计、运营效率;也在工作中借助ChatGPT提升效率。近期再度就GPT的话题与几位商业从业者交流与探讨,发现目前应用多集中于建筑设计、营销文案、品牌策划等的内容与画面的创新层面。更多运营角色还没有真正着手使用,在焦虑中夹杂迷茫,企图弄明白“GPT到底好不好用”、“接下来究竟会发生什么”、“我应该如何行动起来”,为了避免出现对新事物和新技术看不上、看不懂到赶不上的过时,我们再度和GPT进行了一场交谈。



cc8bcfe93c2840944363aa6b2037b5628.png

探秘GAI:

怎样理解GPT在工作中的角色?


GPT是基于深度学习的模型,具有强大的语言理解和生成能力。简单来说,GPT是一种非常聪明的人工智能技术,它可以读懂、理解和回答人类的语言,并提供帮助。如果赋予它一个人格化的角色,可以理解它是虚拟的知识图书馆管理员,拥有无比庞大的书籍和知识储备;它是智慧的导师,倾听并参与人交流,给予指导和见解;它是超级聪明的朋友,可以作为可靠的伙伴和智慧助手。从科学、历史,到文化、艺术,甚至寻求生活建议,GPT能在几乎任何领域提供有用的帮助。


这其中也为实体商业带来了全新的工作范式。根据调研,设计单位、广告公司、直播运营等服务团队,公司的企划团队是最早一批应用团队。应用GPT、Midjourney、Stable Diffusion等GAI工具探索工作灵感、提升出品效率、增强内容丰富性,如协助梳理研究报告的框架,并提供模型、工具、理论支持;拓展专业文章选题思路,并推荐合适的案例;协助内容营销,可口可乐、GUCCI、美团、万科、龙湖等多品牌借助AI的“超现实”风格海报、数字直播等形式优化品牌形象。


可口可乐、GUCCI、龙湖、万科AI作品 ©网络


未来GPT将会有更强大的语言理解和生成能力,对上下文的感知和多模态响应能力,更长期的记忆和更好的推理能力,以及更强的迁移学习能力。一句话总结,就是一个自动化程度更高的AI智能体。具体而言可以有几类应用场景,如自动化客户服务,以虚拟团队为客户开展定制化咨询服务;跨语言沟通,以更强大的语言翻译和理解能力,打破语言交流的障碍;智能内容创作生成文章、视频、绘画等多种内容,为广告人、自媒体人、活动创意等团队提供灵感。


33c17cb5b9b947a997b111d71cef82135.png

数字囧境:

实体商业人有哪些GPT担忧?


据统计,过去一年时间里,OpenAI的企业客户包含92%的世界500强公司,ChatGPT已吸引超一亿用户,GPT已成为不少人工作生活的必备助手。实体商业的品牌、营销、设计人员已经在文字、设计、创意策划、直播等工作中结合了GPT的应用。但经历过前一轮数字化与大中台搭建的投入无果,实体商业对即刻投入到新科技在热情之余,更多了一层“价值判断”的谨慎心态。


1、用户需求的多样性:GPT生成的回答可能无法完全满足所有用户的个性化需求和偏好,因为其训练数据可能存在局限性。不少项目策划人表示:“我担心GPT生成的内容是否能真正传达出项目的独特魅力,以及是否能够理解我们行业的专业术语。”


2、应用能力:GPT作为一种新生技术,对于学习能力、提问能力、信息拆解等能力都提出了更高的要求,注册账号、付费、持续的尝试研究,“高门槛”的投入让不少人观望,期待技术可以进化地更简洁;还未找到GPT与工作的结合点,也让不少人觉得它的价值“短期内不能直接体现出来”。


3、技术威胁:“GPT和相关的人工智能技术可能会威胁到一些工作岗位”,这样的猜测和担心,让不少工作者害怕工作受到挑战,即使使用了GPT,也不为外人道。


4、信任风险:商业环境中,特别是涉及敏感信息或重要决策,GPT生成结果的可信度会成为考量因素。如何处理GPT可能产生的错误、失误,如何管理GPT相关的潜在风险,如数据泄露或误导性信息的传播,成为不得不考虑的问题。



目前的GPT仍然处于经验不足、建议未被充分验证的辅佐角色阶段,更多对决策有效影响的因素以及变量的喂养,实践反馈都需要更多驯化与积累。可以说,对于实体商业人来讲它是一个极具潜力的被培养对象。运用恰当的策略和管理机制,以克服潜在的困惑和问题,并确保其应用对实体商业的积极影响。


007e47d22d8cd9b6ce84cba4e5f16cb96.png

大师手册:

如何突破“难而正确”的认知困局?


如果将GPT比拟成未来最可能帮助解决问题的行业专家与智库,在运营中多、快、好、省的解决问题、创造价值,我们就要知道未来,行动于当下。对于实体商业的从业者,对GPT的态度从感知不深,到惶恐被替代,再到管理层已经强烈意识到应用的紧迫性,着手将显性知识、隐性知识留存积累,让大家都善于使用GPT。那么,当下我们应该建立什么视角以更好得成为“最会用工具解决问题的行家”?访谈者们给到了如下建议。


第一:学会问问题,而不是搜索

GPT的应用不是信息检索,与在网上搜索答案不同,并不是采用标签匹配,更是更叠加了场景、输出载体等更丰富的要素,人人知道“好问题比好答案值钱”,那么我们需要克服的第一步就是在初步学习中“学会问正确的问题”。


第二:不能企图即刻获得完美解答,还要利用初步框架深挖

要解决一个复杂问题,就要叠加场景、角色和更丰富的影响变量,初始问题往往会大而泛,要获得预期有效的解答,就需要更会问问题和在既有框架和答案中进一步挖掘。


第三:与内外部的应用好手和行业专家多交流

与行业专家、学者、从业者等进行合作,通过专家意见和行业见解来提供有价值的信息。专家的经验和洞察力不仅可以帮助填补认知和技能缺失的部分,更可以通过切磋与分享获得更前沿的应用心得与技能。


第四:在实际应用场景、达成目标下提出问题

尽管在学习过程中,我们可以天马行空的提出问题请GPT解答,但若想有效的应用起来,还是需要还原真实场景,而这也正是GPT不断精进的方向,只有将实际应用中产生的问题发出,不断深挖,才能获得不一样的结果。


我们也将这个问题与ChatGPT探讨,得到了如下建议:

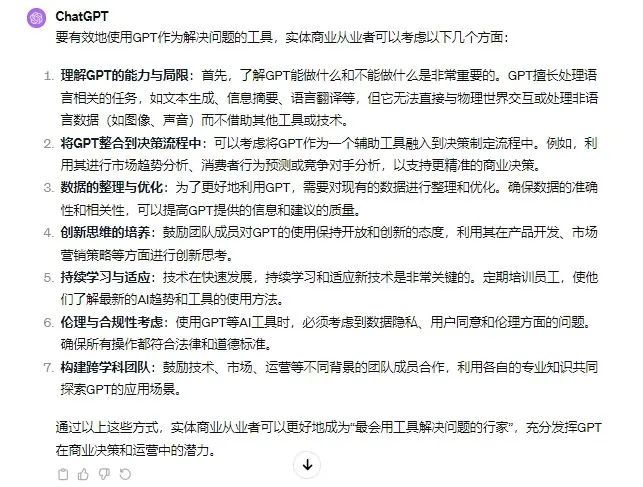
1、理解GPT的能力与局限:首先,了解GPT能做什么和不能做什么是非常重要的;2、将GPT整合到决策流程中:可以考虑将GPT作为一个辅助工具融入到决策制定流程中;3、持续学习与适应:技术在快速发展,持续学习和适应新技术是非常关键的;4、构建跨学科团队:鼓励技术、市场、运营等不同背景的团队成员合作,利用各自的专业知识共同探索GPT的应用场景。


990d98bb6e309883806d1fd9ef8b3bc7f.jpg

ChatGPT的回答


GPT的建议,与应用者的实践感知,将共同筑起我们使用GPT的基石。理解技术是应用的起点,识别技术优势,基于真实场景应用于决策全流程,持续学习提升提问的能力,跨学科交流分享应用心得,才是“学会使用工具”的最佳路径。



结语

在与一位集团商管负责交流中,他提到:“GPT这些先进的技术应用对人的要求很高”,一位行业协会的朋友也提及了他接触的部分购物中心运营营销角色,由于担心自己的工作被替代,因此不会主动向上汇报和交流这些新的工具可以提升效率,为创意提出更多帮助。高层关注、人才补足、机制响应,这些在每一步技术驱动行业变化的时候都会构成看不见的阻碍。但飞机还是会替代马车,电车的核心竞争力也不再是发动机的无限精进,当下,人机交互正经历着一场深刻进化,也必然会成为个体亦或是群体与团队是否有机会取胜于未来的竞争壁垒。如同约翰·费希特所说,行动,只有行动,才能决定价值。对于GAI,实体商业目前正处于从感知到应用、从创意到落地、从效率到效益的探索期。这一次的行业交流,也让我们看到从业者的认知共识,没有使用起点,就没有后续的纯熟应用,要做到与时俱进,不断突破认知困局,答案正是“更早应用起来”。